Use Case Diagram, Activity Diagram and Functional Modeling Unit 4 Lecture 1 YouTube
Business Systems Analysis and Design Activity Diagrams, Use Cases and Class Diagrams

The decision between sequence and activity diagrams hinges on the nature of the use case and the emphasis on either detailed interactions or overarching processes. Sequence diagrams shine in depicting chronological order and interactions between entities, providing a granular view. On the other hand, activity diagrams excel at illustrating the.
Use Case Diagram, Activity Diagram and Functional Modeling Unit 4 Lecture 1 YouTube

Activity diagram vs. use case diagram. An activity diagram describes a flow of system-to-system activity but, depending on its design, may not address users or actors at all. On the other hand, a use case diagram is concerned with users and how they interact with a system. The classic use case diagram example may detail how users interact with.
[DIAGRAM] Essential Use Case Diagram

Activity diagrams, along with use case and state machine diagrams, are considered behavior diagrams because they describe what must happen in the system being modeled. Stakeholders have many issues to manage, so it's important to communicate with clarity and brevity. Activity diagrams help people on the business and development sides of an.
What Is The Difference Between Activity Diagram And Sequence Diagram Images

A Use Case model can be developed by following the steps below. Identify the Actors (role of users) of the system. For each category of users, identify all roles played by the users relevant to the system. Identify what are the users required the system to be performed to achieve these goals. Create use cases for every goal.
Use Case Diagram Vs Activity Diagram

UML is the modeling toolkit that you can use to build your diagrams. Use cases are represented with a labeled oval shape. Stick figures represent actors in the process, and the actor's participation in the system is modeled with a line between the actor and use case. To depict the system boundary, draw a box around the use case itself.
UML Activity Diagram A Comprehensive Guide Media Maya

In activity diagrams, swimlanes - also known as partitions - are used to represent or group actions carried out by different actors in a single thread. Here are a few tips you can follow when using swimlanes. Add swimlanes to linear processes. It makes it easy to read. Don't add more than 5 swimlanes.
Use case diagram online ordering system nakedret

A UML use case diagram is the primary form of system/software requirements for a new software program underdeveloped. Use cases specify the expected behavior (what), and not the exact method of making it happen (how). Use cases once specified can be denoted both textual and visual representation (i.e. use case diagram).
Use case diagrams are usually referred to as behavior diagrams used to describe a set of actions

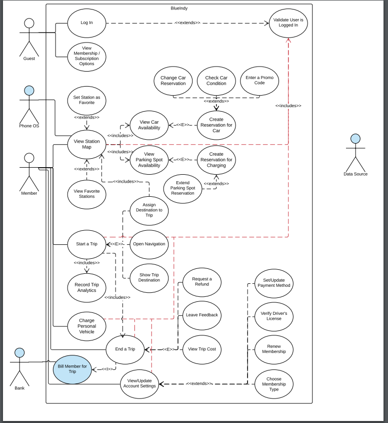
A UML (Unified Modeling Language) use case diagram is a visual representation of the interactions between actors (users or external systems) and a system under consideration. It depicts the functionality or behavior of a system from the user's perspective. Use case diagrams capture the functional requirements of a system and help to identify.
Use Case Diagram Tutorial (Guide with Examples) Creately Use case, Business analysis

State Chart vs Activity Diagram. State chart and activity diagram are two popular tools used in software development to model complex systems. Although both of these diagrams are used for similar purposes, there are significant differences between them.. In either case, the transaction is complete, and the user can collect their refund if.
Business Process Model Vs Activity Diagram Design Talk

Use case diagrams and activity diagrams are two commonly used types of diagrams that serve different purposes in the software development process. A use case diagram is a high-level representation of the functional requirements of a system. It illustrates the interactions between actors (users or external systems) and the system itself..
How to design an UML activity diagrams for the four

An activity diagram is used to model the workflow depicting conditions, constraints, sequential and concurrent activities. On the other hand, the purpose of a use case is to just depict the functionality i.e. what the system does and not how it is done. So in simple terms, an activity diagram shows 'How' while a Use case shows 'What' for a.
Use Case Basics Use Case Diagram Basics Techcanvass

A Use Case Diagram is a vital tool in system design, it provides a visual representation of how users interact with a system. It serves as a blueprint for understanding the functional requirements of a system from a user's perspective, aiding in the communication between stakeholders and guiding the development process.
Use Case Diagram The process flow diagram demonstrates in which way and... Download Scientific

Use case modeling, through use case diagrams and use case textual specifications, is commonly applied to structure and document requirements (e.g., [15]). In this con-text, UML Activity diagrams are often used to: 1) Visualize use case scenarios in a graphical form to better understand and analyze them (e.g., [20]), which becomes
10+ uml use case diagram
Clear understanding of the use case: The use case description provides a clear understanding of the steps involved in the use case, making it easier to create an accurate activity diagram. Consistency: By using the use case description as a basis for the activity diagram, you can ensure that the diagram is consistent with the requirements outlined in the use case description.
Table 1 from An integration of uml use case diagram and activity diagram with Z language for

Here is a summary purpose of Activity Diagrams: The purpose of the activity diagram is to model the procedural flow of actions that are part of a larger activity. In projects in which use cases are present, activity diagrams can model a specific use case at a more detailed level. However, activity diagrams can be used independently of use cases.
UML Tutorial Use Case, Activity, Class and Sequence Diagrams Essential Software Modeling

An Activity Diagram is one of the behavioral diagrams in UML, used to model the dynamic aspects of a system. It focuses on illustrating the workflow or sequence of activities, actions, and decisions within a system or a process. These diagrams are particularly useful for modeling business processes, software algorithms, and workflow scenarios.
.